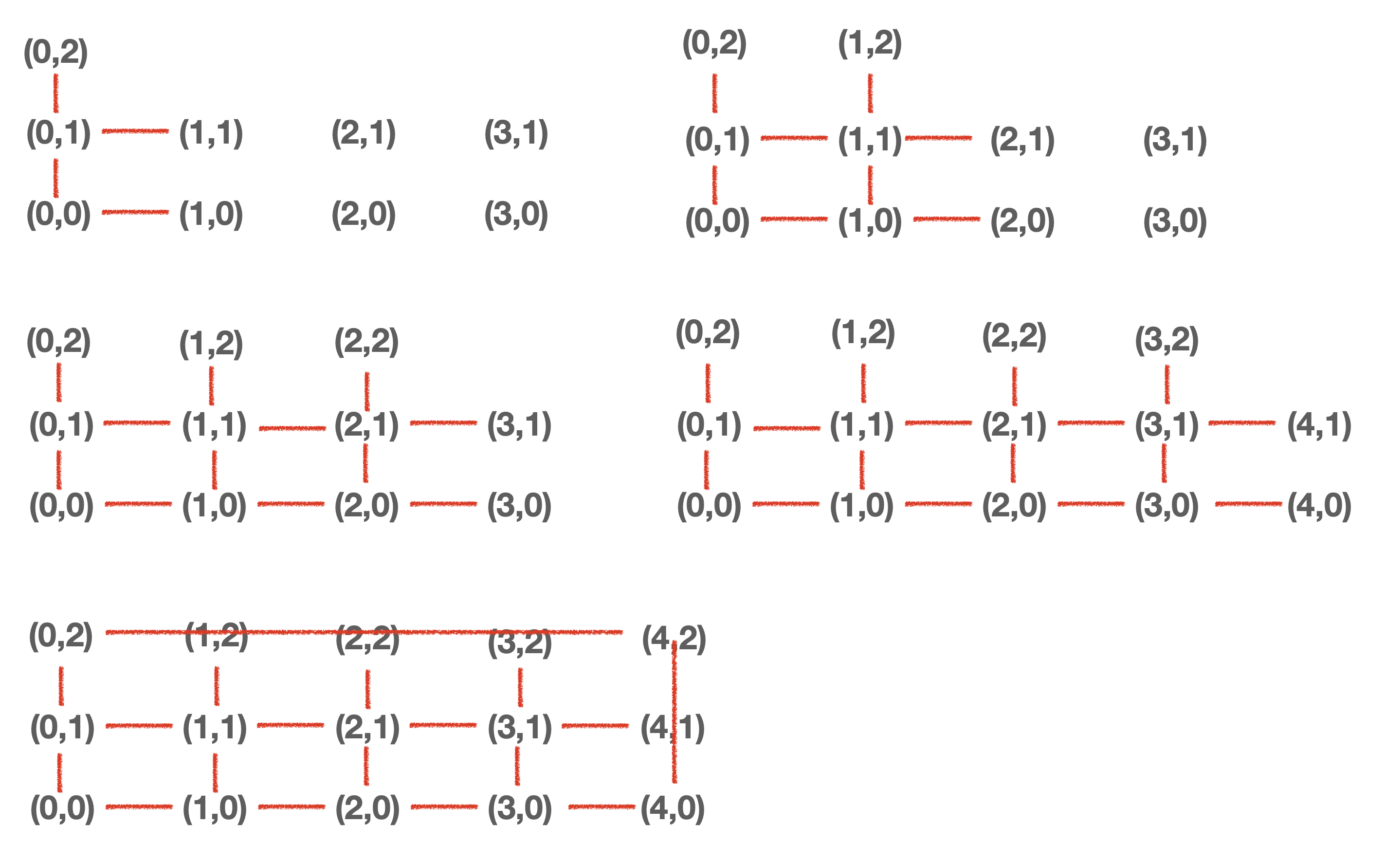
GridSystem?GridSystem이란 2차원 혹은 3차원 공간을 격자 형태로 나누어 객체나 요소의 위치를 정렬하거나 관리하는 시스템을 말합니다. 공간을 일정한 간격의 격자(Grid)로 나누어 오브젝트나 요소를 체계적으로 배치하거나 조작할 수 있는 구조를 말하는데요 게임개발에선 건물을 건설하는 게임에서 건물을 1x1, 2x2 등의 타일 단위로 설치하기 위해 사용하거나 전략 시뮬레이션 게임에서 유닛 이동이나 공격 범위를 격자 단위로 제한하기 위해서 사용합니다. GridSystem을 사용해 개발하면 정확한 위치 관리 혹은 건설/이동 시스템 개발에 용이함이 있어 많이들 사용하게 됩니다. 이번 글에서는 Unity에서 이 GridSystem을 간단히 만들어 보는 방법을 설명하도록 하겠습니다. 간단히 Grid를..